Deployment Models
Non-Redundant / Simplex Mode Deployment
In simplex deployment, the application is installed on a single server with no failover support of the Connector. However, the same Connector can still communicate with primary and secondary Finesse servers.
Simplex mode is useful for lab tests and commercial deployments at a smaller scale. Figure 1.0 explains the simplex mode of Generic Connector.

High Availability (HA) / Duplex Deployment
In Duplex mode, there are two types of supported configurations.
Active-Passive (Primary / Secondary) Setup
A primary/secondary configuration setup where one Connector works as a primary server while the other (secondary) is available as a standby server (from a Disaster Recovery site) 
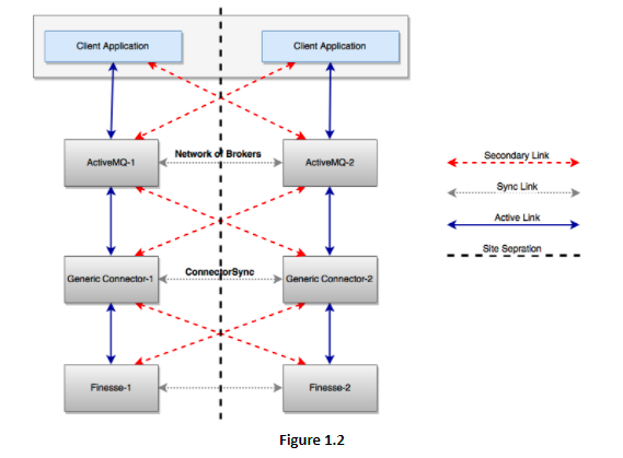
Active-Active Setup
In this mode, both Connector instances are active and serving clients and one instance serves as the backup / secondary for the other.

Both Connectors will have its local AMQ as primary brokers and both Connector instances will be serving agents requests in parallel. All client requests received by Connector-1 are handled by Connector-1 and all requests received by Connector-2 will be handled by Connector-2. In case of failure of any component at any Connector instance, the other Connector instance will take over and handle the request.