Skip to main content
Skip table of contents

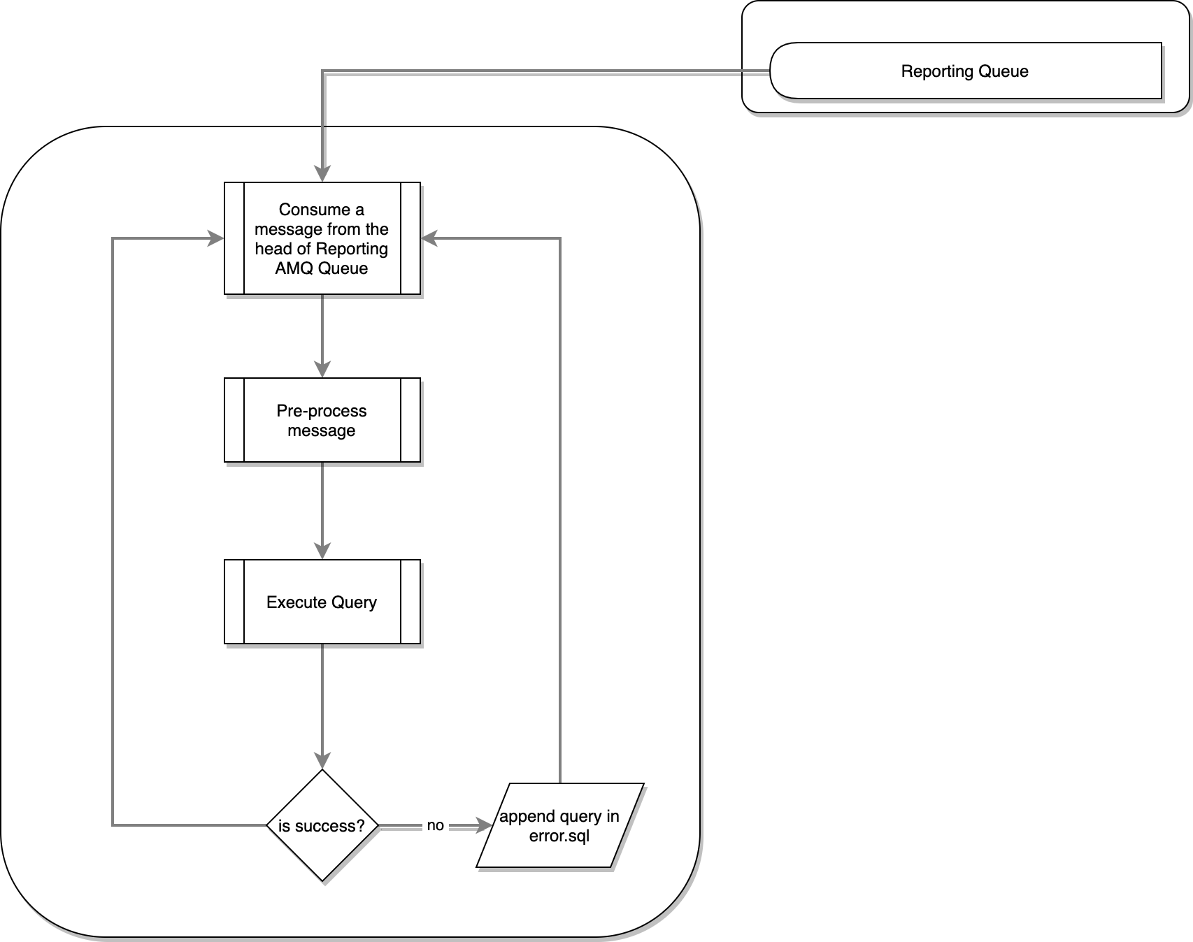
Reporting Connector & Reporting Database

Communication Flow

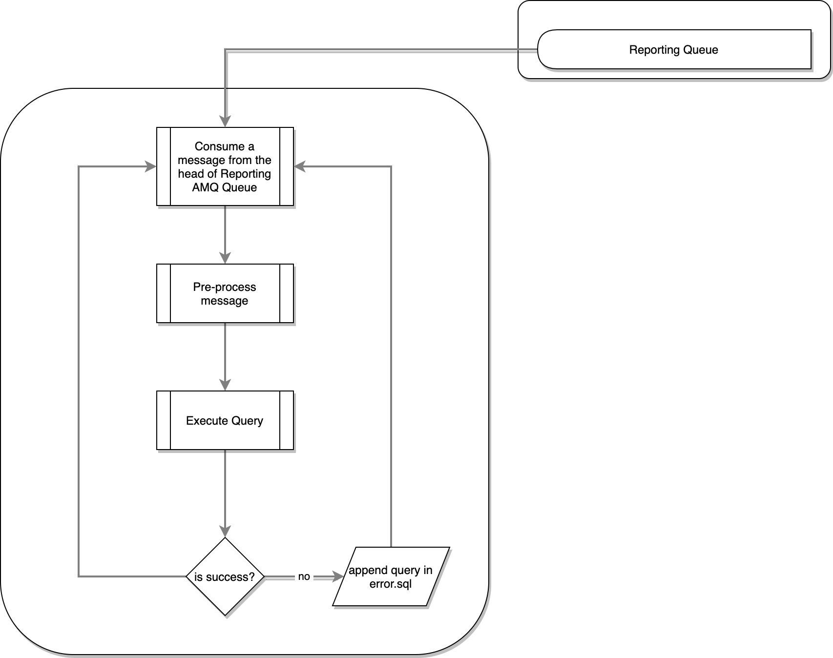
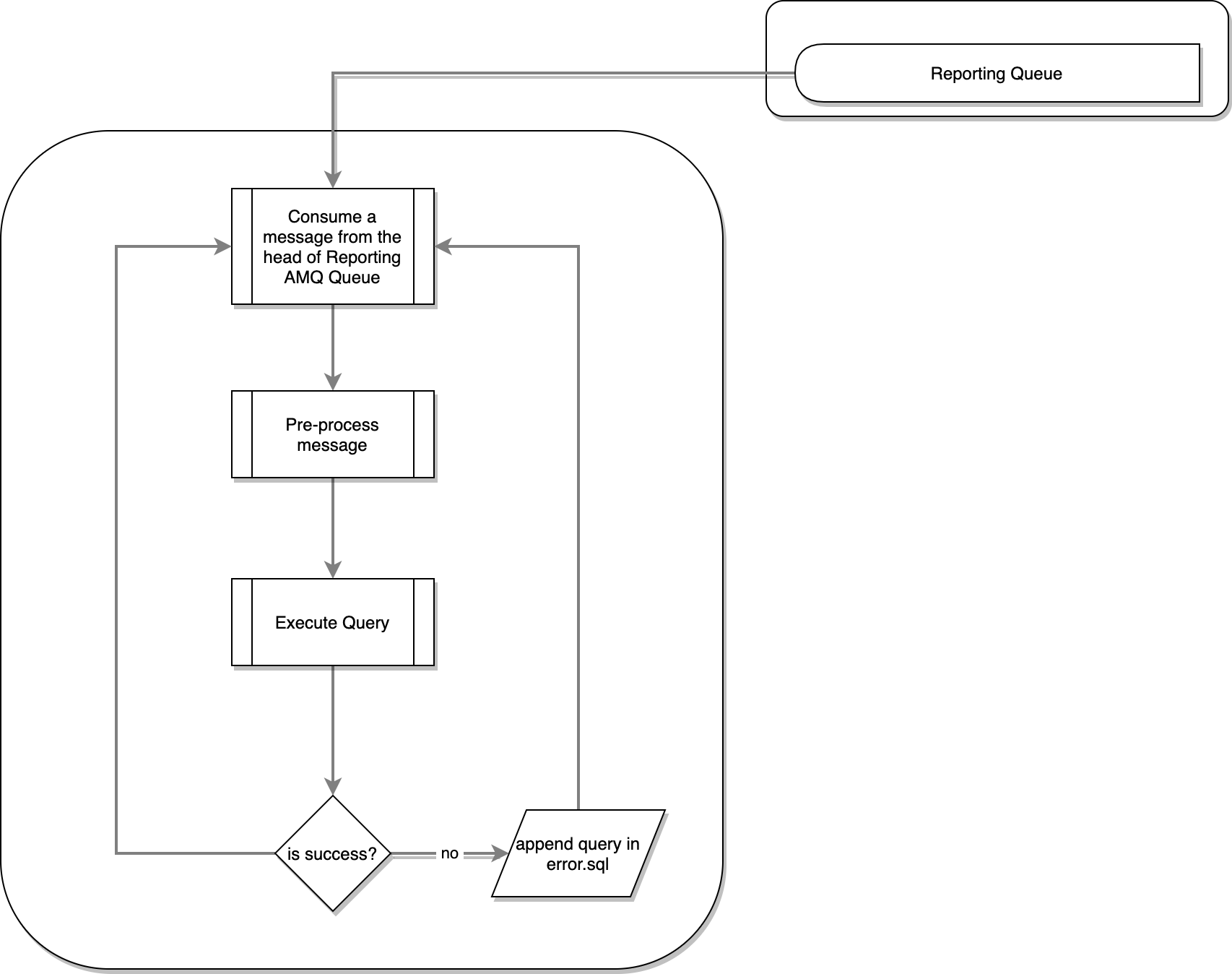
Following is the communication flow diagram of Reporting Connector

The flow diagram is
TODO: Remove loop arrows

JavaScript errors detected

Please note, these errors can depend on your browser setup.

If this problem persists, please contact our support.