Skip to main content
Expertflow Website
Public APIs
Login
2.2.2
2.2.1
Main navigation
Close navigation
2.2.2
2.2.1
Main
Expertflow Website
Public APIs
Login
Main
Agent Features Guide
Unexpected Scenarios
Install Guide
Installation Prerequisites
SAP GUI configuration
Solution Component and Architecture
GC Upgrade Guide For Log4j Vulnerabilities 3.5.1.04
Breadcrumbs
Home
Cisco SAP CIC
On this Page
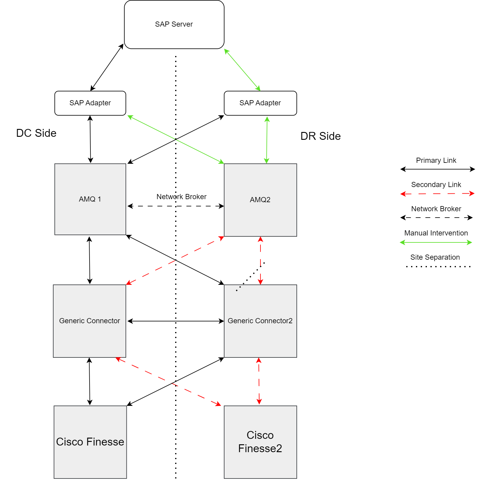
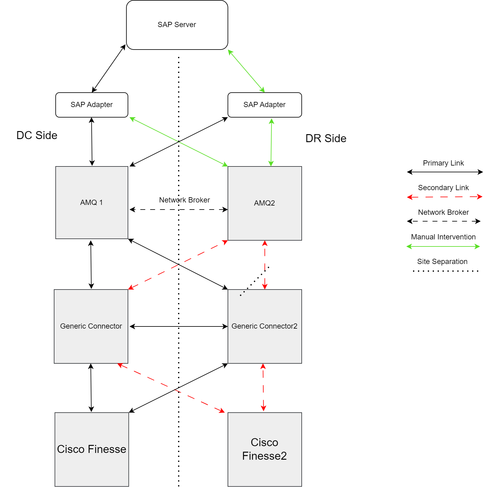
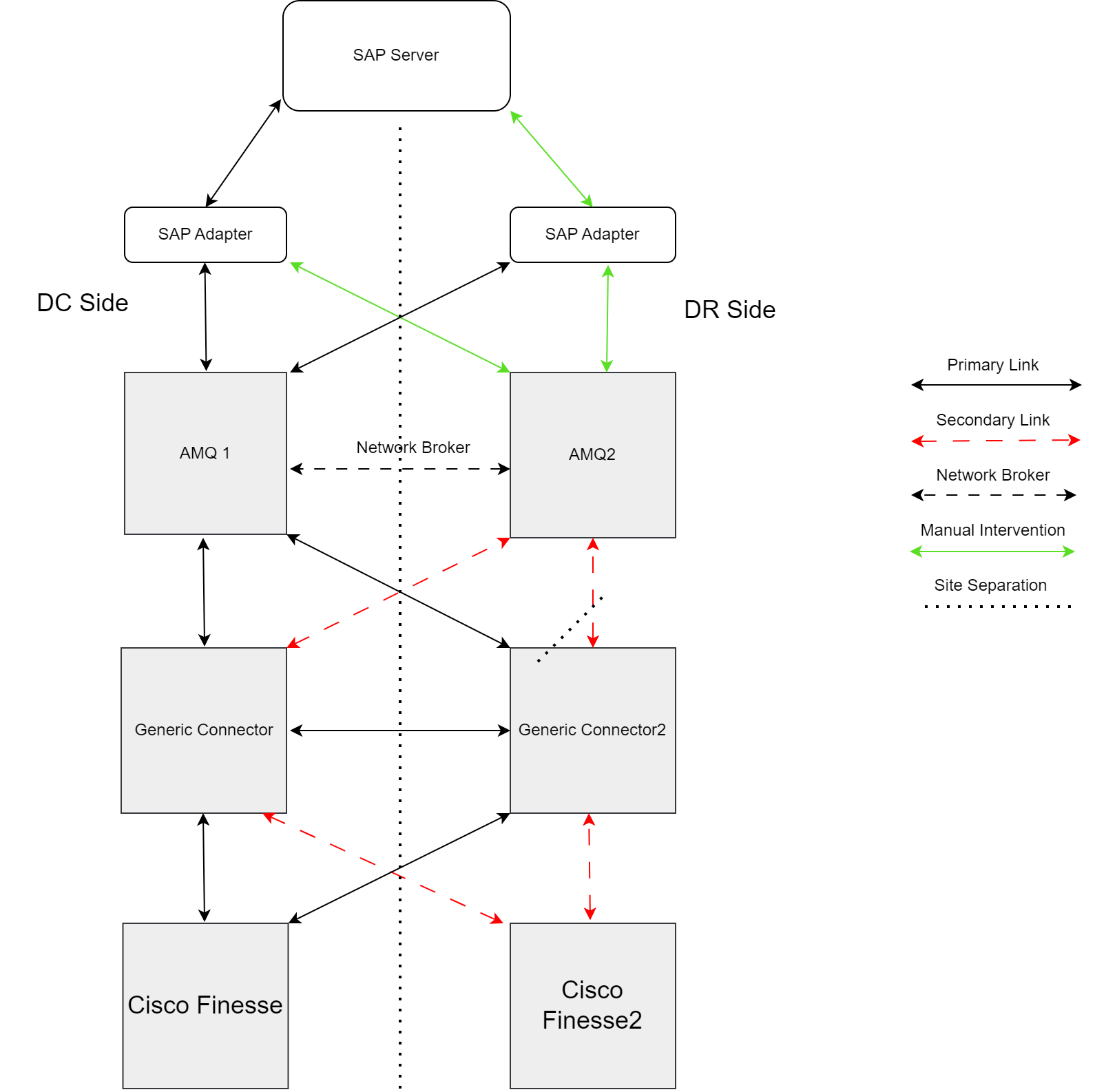
Solution Component and Architecture
Solution Component
High Availability