Skip to main content
Skip table of contents

Integration Architecture

The purpose of this document is to provide an insight of Expertflow CX architecture and integration interfaces for third-party applications. The document is intended for third-party application developers to understand Expertflow CX integration interfaces. 

Integration Interfaces

Following are the main integration points through which third-party applications can integrate with Expertflow CX. 


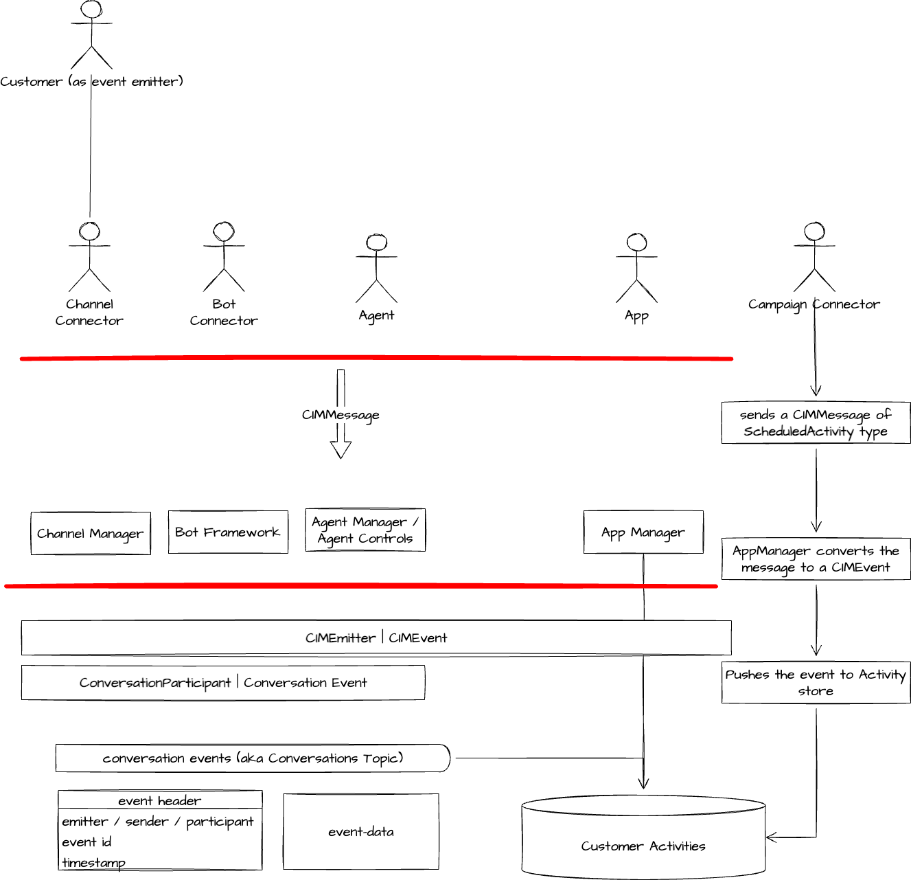
Channels interface

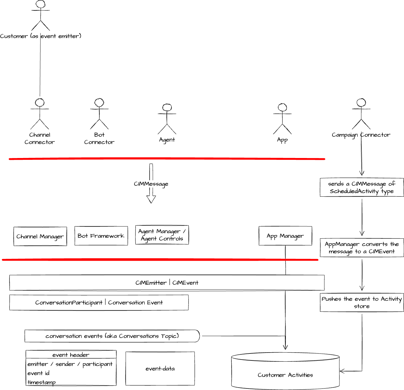
The channels interface is exposed for integrating non-voice media channels such as Facebook, WhatsApp, Telegram, Webchat, SMS, etc. 

For Inbound/Outbound calls, the same interface is used to push call activities including IVR, voice bot activities, caller's utterances (speech-to-text). 

Expertflow CX supports a range of Customer Channels out of the box. If the required media channel is not available out of the box, you can develop one following the Channel Connector Developer Guide

To connect a Channel Connectors after receiving new requests from a respective customer channel, transform them in a format that is readable by EF components and forward them to the Channel Manager to process the request. Responses from the agents to the customers are also received by the Channel Connector using REST APIs and transferred to the customer in the channel's format.


Agent Desk

The agent desk interface is used to connect the agents with the customers to answer their queries. The Agent Desk is an interactive space on which the agents can manage their workload, use chat and voice to interact with customers. The agent desk receives chat/voice requests and communicates with Agent Manager using REST APIs. A 3rd-party notification service, Firebase Cloud Messaging platform (FCM) pushes the messages from Agent Manager back to the Agent Desk. The customized Agent Desk should implement the APIs for receiving the notifications sent by FCM.

Like the Channel Connector, the integration options are:

  1. Use out-of-the-box Unified Agent Desk which comes packaged with our EF CX solution.

  2. Develop your own custom agent desk to integrate with our Agent Manager. Please see Agent Desk Developer Guide for developing your own custom agent interface.

Bot Connector 

The bot connector interface is used to integrate Bot(s) with the Bot Framework. The Bot Framework controls all aspects of the conversation with the bot. It acts as a translator between the conversation bots and EF components. This translation layer receives all type of conversation events sent to/from the bot connector and converts them into a language that is understandable by the receiving party. 

The integration options are:

  1. Use out-of-the-box Rasa and Dialogflow connectors which come packaged with our EF CX solution.

  2. Develop your own customized bot connector to integrate with our Bot Framework. Please see Bot Connector Developer Guide on how to develop the connector.


The communication mechanism between third-party applications and Expertflow CX are described in the next section.

External-Internal Systems Communication Mechanism 

CIM Messages are a communication link between external systems and internal components of Expertflow CX. CIM Messages are simply REST APIs. The structure and type of messages are described in the CIM Messages document. 

EF Inter-Components Communication Mechanism 

CIM Events are used to manage inter-component communication. 




JavaScript errors detected

Please note, these errors can depend on your browser setup.

If this problem persists, please contact our support.